
![]() |
Pro pobavení může sloužit
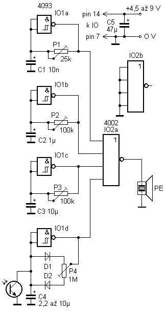
jednoduchá hračka, jejíž schéma je na obr. 1.
Zařízení vydává zvuk dosti věrohodně
napodobující zvuk vydávaný cvrčkem (cikádou).
Základem přístroje je několik multivibrátorů,
kmitajících na různých kmitočtech, jejichž signály
se navzájem přerušují. Vlastní cvrkot vyrábějí
multivibrátory s IO1a (kmitočet několik kHz) a IO1b
(kmitočet asi 10 Hz). Protože opravdový cvrkot je
přerušovaný, je zde ještě multivibrátor s IO1c
(kmitočet asi 1 Hz). Ještě delší periodu – až
několik desítek sekund má multivibrátor s IO1d.
Trimrem P4 nastavíme střídu signálu tak, aby
přístroj párkrát „cvrknul“ a pak se na dlouhou
dobu odmlčel. To velmi ztíží jeho lokalizaci. Na věrohodnosti zvuku se významně podílí i piezoelektrický měnič. Trimrem P1 je třeba nastavit vhodný kmitočet prvního multivibrátoru. Nastavení trimrů P2 a P3 není kritické a nechceme-li příliš experimentovat, můžeme je nahradit pevnými rezistory. Ty měly ve vzorku odpor 68 kOhm (P2) a 82 kOhm (P3). Naopak, s jinými kmitočty multivibrátorů by bylo možné imitovat např. štěkajícího psa. Beze změny zapojení můžete obvod 4002 nahradit typem 4012 (případně i typem 4072 a 4082), změní se jen smysl nastavení P4. Místo obvodu 4093 lze použít čtyři ze šesti invertorů obvodu 40106. Nezapomeňte, že všechny nepoužité vstupy obvodů CMOS je třeba připojit na zem nebo ke kladnému napájecímu napětí. Zkuste připojit paralelně k C4 fototranzistor nebo fotorezistor. Fototranzistor by neměl být "infa", tj. měl by reagovat na běžné světlo. Za světla bude C4 zkratován a cvrček si nezacvrká. Touto úpravou se dále ztíží vyhledání přístroje. Jaroslav Belza Praktická elektronika 5/99 20. 5. 1999 |